
厦门市人民政府办公厅关于印发2024年促进跨境贸易便利化专项行动工作方案的通知
厦府办〔2024〕19号
各区人民政府,市直各委、办、局,各开发区管委会,各有关单位:
《厦门市2024年促进跨境贸易便利化专项行动工作方案》已经市政府研究同意,现印发给你们,请认真组织实施。
厦门市人民政府办公厅
2024年4月30日
厦门市2024年促进跨境贸易便利化专项行动工作方案
为进一步促进跨境贸易便利化,优化口岸营商环境,推进厦门港航贸一体化发展,结合厦门实际,制定本方案。
一、总体要求
(一)指导思想
以习近平新时代中国特色社会主义思想为指导,深入贯彻落实党的二十大和二十届二中全会精神,全面贯彻落实习近平总书记对福建以及厦门工作的重要指示批示和在福建考察重要讲话精神,学习贯彻习近平总书记致厦门经济特区建设40周年贺信重要精神,落实省委、市委深化拓展“深学争优 敢为争先 实干争效”行动部署,坚持改革创新,持续优化厦门口岸营商环境,奋力将厦门港建设成世界一流港口,打造成为新发展格局节点城市。
(二)工作目标
认真落实党中央、国务院关于优化营商环境决策部署,开展促进跨境贸易便利化专项行动,坚持目标导向、问题导向,全面提升我市跨境贸易便利化水平,促进我市港口高质量发展,打造口岸营商环境示范高地,发挥辐射带动作用。跨境贸易指标在国家营商环境评估中保持标杆城市前列,为全国口岸营商环境建设作出重要示范。
二、主要任务
(一)进一步创新提升进出口全链条货物通关效率
1.进一步提升鲜活农产品通关效率。在厦门口岸建立鲜活农产品通关“绿色通道”,实施7×24小时预约通关保障。(厦门海关)
2.深化区域物流一体化。进一步推动厦门海运口岸发展,推广使用“离港确认”模式促进多式联运发展,扩大进口货物“离港确认”试点模式到更多港区。(厦门海关,厦门港口局按职责分工负责)
3.协同加强海关技术机构检测能力建设。强化实验室管理系统运用,推进实验室检测业务全流程无纸化。补充取样送检环节的实验室接单、检验流程节点信息,实现货物检验检疫信息查询功能,便利企业查询进展。(厦门海关,自贸委按职责分工负责)
4.提升查验货物通关效率。推广进口货物查验“卸船分流”、出口货物查验“入卡分流”模式至海沧港区,加快通关效率。探索进一步压缩码头进口提箱、出口集港作业时间。(厦门海关,自贸委,港务集团、远海码头按职责分工负责)
5.提升支线船舶出口通关水平。支持福州-厦门公共支线平台通关便利,完善海峡快线等内支线运营,探索推动调整平台通关申报模式以满足集约化操作需要,提升装载灵活度。(厦门港口局,港务集团,厦门海关,自贸委按职责分工负责)
(二)进一步优化促进外贸新动能产业贸易便利
1.进一步提升跨境电商支撑服务能力。全面推行跨境电商零售进口税款电子支付,率先参加全国跨境电商税收担保电子化试点,提高缴税便利化水平。优化跨境电商作业模式,参与跨境电商跨关区进出口退货试点。(厦门海关,自贸委,市商务局按职责分工负责)
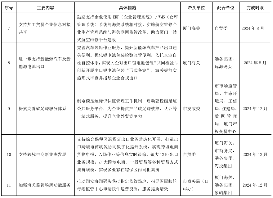
2.支持加工贸易企业信息对接共享。鼓励支持企业使用ERP(企业管理系统)/WMS(仓库管理系统)系统与海关系统相对接。实施航空维修企业生产管理系统与海关联网监管改革,助力厦门一站式航空维修平台建设。(厦门海关,自贸委按职责分工负责)
3.进一步支持新能源汽车及锂电池出口。完善汽车装箱作业服务,提升新能源汽车产品出口通关便利。优化锂电池包装检验监管便利,依托企业自检自控体系,实现关企对出口锂电池包装“共同检验”,创新开展出口锂电池包装“形式备案”,海关提前实施形式审查并指导企业合规出口。(厦门海关,港务集团、远海码头按职责分工负责)
4.探索完善碳足迹服务体系。制定碳足迹标识认证管理工作机制,启动建设碳足迹公共服务平台,为企业提供产品碳足迹核算、认证等一站式服务,提升企业外贸竞争力。(市发改委、市市场监管局、市生态环境局、市工信局、市住建局、市数据管理局,厦门产权交易中心按职责分工负责)
5.支持跨境电商新业态发展。支持综合保税区退货复出口业务常态化开展。打造出口跨境电商物流协同数字化提升系统,实现跨境电商货物申报、入场作业等信息实时跟踪。做大1210出口业务规模,扩大跨境电商、一般贸易等多种贸易方式集拼规模,实现多业态在综保区内同柜集拼。(自贸委,厦门海关,市商务局,港务集团、海投集团按职责分工负责)
6.加强海关监管场所功能服务。推动翔安海翔码头获批指定监管场地,加快推进国际邮轮母港监管中心申请快件运营资质,服务提质增效。〔市商务局(口岸办),厦门海关,港务集团、象屿集团按职责分工负责〕
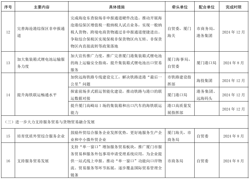
7.完善海沧港综保区非申报通道。完成海沧东查验场非申报通道硬件改造。推动开展海沧港综保区增值税一般纳税人试点业务,实现一般纳税人货物、跨境电商货物通过非申报通道便捷进出。争取综合保税区实现保税非保货物区内互转、非保货物区内直接流转等政策落地。(自贸委,厦门海关,市商务局,港务集团按职责分工负责)
8.加大集装箱式锂电池运输服务力度。加大宣传力度,推广完善厦门港集装箱式锂电池的海上运输安全指南,提升集装箱式锂电池出口贸易服务。(厦门海事局,自贸委,厦门港口局按职责分工负责)
9.提升海铁联运畅通水平。加快远海铁路专线建设完工,解决铁路进港“最后一公里”问题。探索前场多式联监管中心智能化建设。推动铁路与港口的联运数据对接。提升厦门高崎站场的集装箱和出口汽车海铁联运能力。(市铁路建设指挥部、厦门港口局、港口高质量发展指挥部,港务集团、远海码头按职责分工负责)
(三)进一步大力支持服务贸易与货物贸易融合发展
1.培育优质外贸综合服务企业。鼓励外贸综合服务企业发挥优势,建立完善信用培育重点名单,更好地服务生产企业和中小微外贸企业。(厦门海关,市商务局,自贸委按职责分工负责)
2.支持服务贸易发展。支持“单一窗口”增加服务贸易板块,推广厦门市服务贸易和服务外包事项申请受理系统应用,为企业提供一站式线上申报。推动“单一窗口”功能向口岸物流、贸易服务等环节拓展,逐步覆盖国际贸易管理全链条。(市商务局,自贸委按职责分工负责)
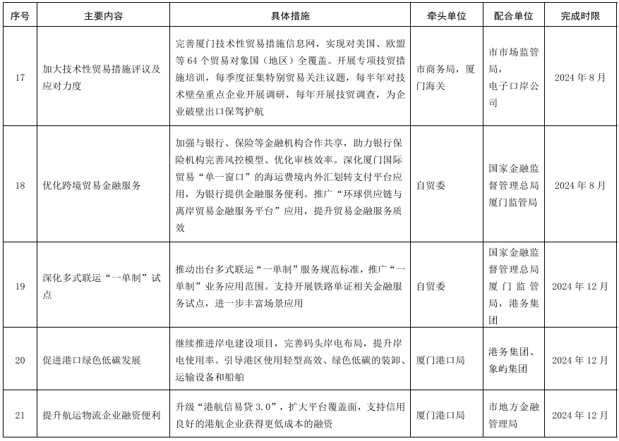
3.加大技术性贸易措施评议及应对力度。完善厦门技术性贸易措施信息网,实现对美国、欧盟等64个贸易对象国(地区)全覆盖。开展专项技贸措施培训,每季度征集特别贸易关注议题,每半年对技术壁垒重点企业开展调研,每年开展技贸调查,为企业破壁出口保驾护航。(市商务局,厦门海关,市市场监管局、电子口岸公司按职责分工负责)
4.优化跨境贸易金融服务。加强与银行、保险等金融机构合作共享,助力银行保险机构完善风控模型、优化审核效率。深化厦门国际贸易“单一窗口”的海运费境内外汇划转支付平台应用,提高企业付汇效率。推广“环球供应链与离岸贸易金融服务平台”应用,提升金融服务质效。(自贸委,国家金融监督管理总局厦门监管局按职责分工负责)
5.深化多式联运“一单制”试点。推动出台多式联运“一单制”服务规范标准,推广“一单制”业务应用范围。支持开展铁路单证相关金融服务试点,进一步丰富场景应用。(自贸委,国家金融监督管理总局厦门监管局,港务集团按职责分工负责)
6.促进港口绿色低碳发展。继续推进岸电建设项目,完善码头岸电布局,提升岸电使用率。引导港区使用轻型高效、绿色低碳的装卸、运输设备和船舶。(厦门港口局,港务集团、象屿集团按职责分工负责)
7.提升航运物流企业融资便利。升级“港航信易贷3.0”,扩大平台覆盖面,支持信用良好的港航企业获得更低成本的融资。(厦门港口局、市地方金融管理局按职责分工负责)
(四)进一步赋能提升口岸信息化智能化水平
1.扎实推进贸易无纸化。继续实施电子提单应用,鼓励船公司和港口企业等在更大范围开展基于区块链等技术的无纸化换单。推动码头至堆场进口空箱调拨的设备交接单电子化,提升港航物流类单证无纸化。推进码头费用的电子发票专票应用。(自贸委,厦门港口局、市交通局,港务集团、远海码头按职责分工负责)
2.扩大航空物流公共信息平台应用。深化航空物流公共信息平台功能,推广“机边分流”模式,加强各类经营主体之间信息互通,促进航空物流全链条信息集成。(自贸委,厦门海关按职责分工负责)
3.提升口岸数字化服务。推广厦门数字口岸平台的功能应用。依托厦门国际贸易“单一窗口”建成金砖国家服务专区,为企业提供资讯、通关、物流、数据等特色服务应用场景。〔自贸委,市商务局(口岸办)、金砖办,厦门海关按职责分工负责〕
4.建成海上运输“单一窗口”。建成海上运输“单一窗口”,便利船舶快速通关,实现海上运输全环节的数字化管理与服务,拓展口岸公共信息服务生态圈。(厦门海事局,自贸委按职责分工负责)
5.推进智慧港口建设。推进码头及堆场作业设备智能化改造。推广全智能化码头生产操作系统(ITOS)应用至海天码头、嵩屿码头。(厦门港口局,港务集团按职责分工负责)
6.提升智慧综保区监管服务。升级改造智慧综保区监管服务平台。探索开发区内外保税维修ERP联网监管和保税维修固废销毁全程可视化录证系统。(厦门海关,自贸委,市商务局按职责分工负责)
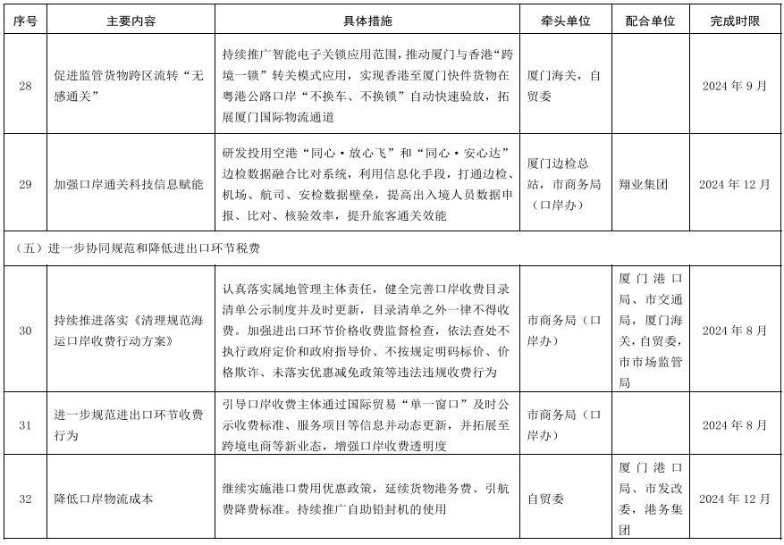
7.促进监管货物跨区流转“无感通关”。持续推广智能电子关锁在监管场所的应用范围。推动厦门与香港“跨境一锁”转关模式应用,实现香港至厦门快件货物在粤港公路口岸“不换车、不换锁”自动快速验放,拓展厦门国际物流通道。(厦门海关,自贸委按职责分工负责)
8.加强口岸通关科技信息赋能。研发投用空港“同心·放心飞”和“同心·安心达”边检数据融合比对系统,利用信息化手段,打通边检、机场、航司、安检数据壁垒,提高出入境人员数据申报、比对、核验效率,提升旅客通关效能。〔厦门边检总站,市商务局(口岸办),翔业集团按职责分工负责〕
(五)进一步协同规范和降低进出口环节税费
1.持续推进落实《清理规范海运口岸收费行动方案》。认真落实属地管理主体责任,健全完善口岸收费目录清单公示制度并及时更新,目录清单之外一律不得收费。加强进出口环节价格收费监督检查,依法查处不执行政府定价和政府指导价、不按规定明码标价、价格欺诈、未落实优惠减免政策等违法违规收费行为。〔市商务局(口岸办)、厦门港口局、市交通局,厦门海关,自贸委,市市场监管局按职责分工负责〕
2.进一步规范进出口环节收费行为。引导口岸收费主体通过国际贸易“单一窗口”及时公示收费标准、服务项目等信息并动态更新,并拓展至跨境电商等新业态,增强口岸收费透明度。〔市商务局(口岸办)〕
3.降低口岸物流成本。继续实施港口费用优惠政策,延续货物港务费、引航费降费标准。持续推广自助铅封机的使用。(自贸委,厦门港口局、市发改委,港务集团按职责分工负责)
(六)进一步改进提升广大企业和社会公众获得感满意度
1.加大高级认证企业培育和便利政策供给力度。对产业链供应链龙头企业、外综服企业、地方重点企业、专精特新等企业开展信用培育,争取厦门关区AEO企业突破至200家。推动出台AEO企业综合性优惠政策和便利措施,持续增强企业获得感。(厦门海关,市商务局,自贸委按职责分工负责)
2.健全完善口岸协商机制。发挥厦门港港航联席会、厦门口岸工作联席会议、厦门航空港管理委员会作用,吸纳具有代表性的民营企业参与。组织成立厦门港口物流效率提升小组,常态化渠道收集梳理经营主体的意见建议,定期召开会议予以推动研究解决,进一步提升企业获得感、满意度。(各成员单位按职责分工负责)
3.试点邮轮船员体检便利新模式。推广海事、海关、邮轮公司的邮轮船员“一检四证”便利做法,实现船员“一次体检,一次出证,三方通认”,提升船员登轮体检的效率与便利。(厦门海事局、厦门海关,自贸委按职责分工负责)
4.推行极简海事政务服务。对船舶名称核定、船舶登记簿信息查询、船舶所有人法人代表变更等符合条件且成熟的项目推行极简海事政务服务,实现简易、高频海事政务事项极简办、即时办。(厦门海事局)
5.优化跨境航空货运企业扶持。通过信息化手段建立起高效、有序、公开的补贴管理机制,让符合条件的跨境航空货运企业掌握申领补贴时机,并将传统的书面申报转化为线上申报,提升补贴资金拨付效率。(市交通局、市财政局按职责分工负责)
6.提升高崎机场国际中转便捷性。深化持有效国际旅行证件和24小时内国际联程机票,过境前往第三国或地区的旅客免办边检手续政策在厦落地见效。持续优化旅客通关流程设置,将国际转国际旅客通行时间最快缩短至10分钟内,提升高崎机场国际中转便捷性。〔市商务局(口岸办),厦门边检总站、厦门海关,厦门航空,翔业集团按职责分工负责〕
7.提高政企服务质量。进一步提升企业咨询服务,提高企业在门户网站上业务咨询的回复速度与质量。发挥商协会作用,强化行业调研,针对企业反映的痛点难题,协同推进解决。(厦门海关,自贸委,厦门报关协会按职责分工负责)
三、组织保障
强化专项行动任务落实,进一步发挥促进跨境贸易便利化专项行动工作专班、厦门港口通关环境优化提升工作专班作用,统筹协调,各成员单位齐抓共管、协同推进,并建立工作专人负责机制,细化任务分工,按时间节点做好任务落实,定期汇总工作任务推进情况。遇到问题应第一时间上报各相关工作专班研究解决,形成良性工作循环,确保各项任务落地见效。
附件:专项行动工作方案项目清单








扫一扫手机阅读

闽公网安备 35020302032660号



