
厦门市人民政府办公厅关于印发厦门市“十四五”城乡社区服务体系建设规划的通知
厦府办〔2023〕14号
各区人民政府,市直各委、办、局,各开发区管委会,各市属国有企业,各高等院校,各有关单位:
《厦门市“十四五”城乡社区服务体系建设规划》已经市政府研究同意,现印发给你们,请认真组织实施。
厦门市人民政府办公厅
2023年3月24日
厦门市“十四五”城乡社区服务体系建设规划
为进一步完善我市城乡社区服务体系,夯实基层基础,推进基层治理体系和治理能力现代化,根据福建省人民政府办公厅印发的《福建省“十四五”城乡社区服务体系建设规划》(闽政办〔2022〕31号),结合我市实际,制定本规划。
第一章 规划背景
第一节 “十三五”发展成就
“十三五”期间,全市各级坚持以习近平新时代中国特色社会主义思想为指导,深入贯彻落实习近平总书记对社区工作重要指示,以人民为中心,以问题为导向,推动共建共治共享,社区服务城乡均衡发展,服务体系和能力得到明显的完善、提升。
党建引领不断深化。加强统筹部署,出台多项加强完善社区治理和社区服务的政策措施。建立以近邻党建引领、社区治理为主体的领导工作机制,形成街道、社区、小区、楼栋(网格)、党员中心户五级联动的基层党建引领网格管理的组织体系。全市1948个城市小区,组建了小区(网格)党支部1404个,实现在城市社区党的组织和工作全覆盖。
服务设施不断完善。全市共投入10.6亿元,建设社区基础设施面积达97.5万平方米,城市社区综合用房平均面积达1156平方米,农村社区综合服务场所平均面积达2000平米左右,城乡社区综合服务设施覆盖率达100%。已建成1个市级文明实践指导中心、6个区级实践中心、37个实践所、512个实践站;全市新建117个公共场所志愿服务驿站、29个社区卫生服务机构。
社区服务不断优化。共建成“e政务”便民服务站440余个,接入22部门280项自助服务事项。城市社区“一刻钟便民生活圈”建设持续优化,服务网点布局更加合理。全市社区服务注册志愿者近80万名,团队4969个。在全市城乡社区推行近邻敬老、济困、扶幼、助残、育德、医疗、关爱等八项行动计划,获评全省唯一省级社区近邻服务试点市,并在全国推广经验。
队伍素质不断提升。在全省率先建立完整规范的社区工作者职业体系,制订和完善管理办法,确立四岗18级职级序列。高标准完成村(社区)“两委”换届工作,村(社区)党组织书记和主任全部实现“一肩挑”,队伍机构更加合理,素质水平明显提高。建立以初任培训、岗位培训、重点调训等为主要内容分级分类社区工作者教育培训体系。社区工作者在全市社区疫情防控、文明城市创建、服务居民群众等方面,发挥重要的基础性作用。

第二节 “十四五”时期面临形势和存在问题
“十四五”时期是新时期我市全方位推进高质量发展、更高水平建设高素质高颜值现代化国际化城市的关键五年,也是我市社区服务事业高质量发展的战略机遇期。党的二十大和中央关于加强基层治理体系和治理能力现代化建设部署,要求健全城乡社区治理体系。面对“十四五”时期,我市城乡社区服务体系建设还存在一些短板弱项,比如城乡社区服务体系发展不平衡不充分,“村改居”“城中村”服务能力较弱;城乡社区信息化基础设施建设推进较慢,线上线下等技术应用能力不强;多元主体参与渠道不够多,供需对接机制不够健全;社区服务专业队伍不够稳定,服务专业水平还有待提升等。
第二章 总体要求
第一节 指导思想
以习近平新时代中国特色社会主义思想为指导,全面贯彻党的二十大精神,坚持和加强党的全面领导,坚持以人民为中心,以增进人民福祉为出发点和落脚点,以强化为民、便民、安民功能为着力点,以不断满足人民高品质生活为目标,完善党委统一领导、政府依法履责、社会多方参与的城乡社区服务体系,为推进基层治理体系和治理能力现代化建设奠定坚实基础。
第二节 基本原则
(一)坚持党的全面领导。深入学习贯彻习近平新时代中国特色社会主义思想,把习近平总书记关于城乡社区工作的重要论述作为城乡社区服务工作的根本遵循,以深化城市基层党建为引领,健全城乡社区服务体系,发挥党员服务群众模范带头作用,厚植党的执政基础。
(二)坚持以人民为中心。坚持人民主体地位,聚焦社区居民需求,丰富社区服务供给,优化服务体验,增进民生福祉,切实解决群众操心事、烦心事、揪心事,不断提高人民生活品质。
(三)坚持共建共治共享。发挥政府在规划引导、政策支持、资金投入、设施建设、监督管理等方面的主导作用,充分调动社会组织、社会工作者、志愿者和慈善资源等社会力量,构建多方参与格局,让全体人民共享发展成果。
(四)坚持城乡统筹。科学把握城乡发展差异,推进城乡社区服务制度衔接、要素共享、互通互融,推动城乡社区服务设施建设、服务资源配置、服务队伍建设、服务产品供给统筹联动,促进城乡基本公共服务均等化。
(五)坚持分类指导。坚持因地制宜,突出问题导向,把握政府、市场、社会不同定位,区分不同地区、不同类型城乡社区特点,整合资金、资产和资源,重点突破、分层推进、分步实施,全方位提升社区服务水平。
第三节 发展目标
到2025年末,党建引领社区服务体系建设更加完善,服务主体和服务业态更加丰富,线上线下服务机制更加融合,精准化、精细化、智能化水平持续提升,社区吸纳就业能力不断增强,社区志愿服务广泛发展,基本公共服务均等化水平明显提升,人民群众获得感、幸福感、安全感不断增强。

第三章 重点任务
第一节 健全党建引领机制
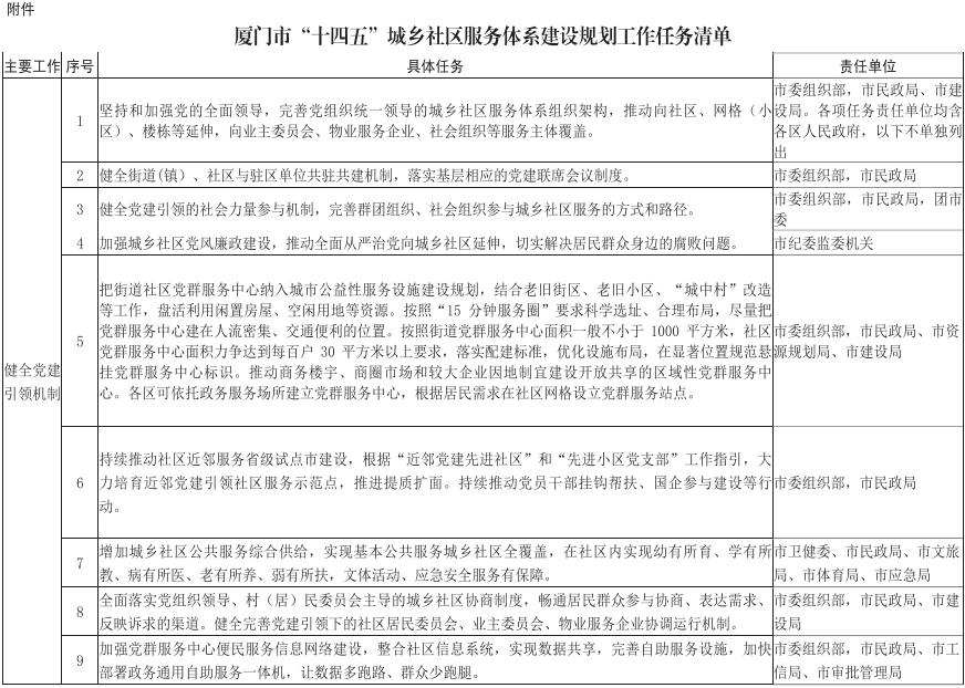
(一)充分发挥基层党组织领导作用。坚持和加强党的全面领导,完善党组织统一领导的城乡社区服务体系组织架构,推动向社区、网格(小区)、楼栋等延伸,向业主委员会、物业服务企业、社会组织等服务主体覆盖。健全街(镇)、社区与驻区单位共驻共建机制,落实基层相应的党建联席会议制度。健全党建引领的社会力量参与机制,完善群团组织、社会组织参与城乡社区服务的方式和路径。加强城乡社区党风廉政建设,推动全面从严治党向城乡社区延伸,切实解决居民群众身边的腐败问题。
(二)打造党群服务中心功能体系。把街道社区党群服务中心纳入城市公益性服务设施建设规划,结合老旧街区、老旧小区、“城中村”改造等工作,盘活利用闲置房屋、空闲用地等资源。按照“15分钟服务圈”要求科学选址、合理布局,尽量把党群服务中心建在人流密集、交通便利的位置。按照街道党群服务中心面积一般不小于1000平方米,社区党群服务中心面积力争达到每百户30平方米以上要求,落实配建标准,优化设施布局,在显著位置规范悬挂党群服务中心标识。推动商务楼宇、商圈市场和较大企业因地制宜建设开放共享的区域性党群服务中心。各区可依托政务服务场所建立党群服务中心,根据居民需求在社区网格设立党群服务站点。
(三)不断丰富党建引领社区服务内容形式。持续推动社区近邻服务省级试点市建设,根据“近邻党建先进社区”和“先进小区党支部”工作指引,大力培育近邻党建引领社区服务示范点,推进提质扩面。持续推动党员干部挂钩帮扶、国企参与建设等行动。增加城乡社区公共服务综合供给,实现基本公共服务城乡社区全覆盖,在社区内实现幼有所育、学有所教、病有所医、老有所养、弱有所扶,文体活动、应急安全服务有保障。全面落实党组织领导、村(居)民委员会主导的城乡社区协商制度,畅通居民群众参与协商、表达需求、反映诉求的渠道。健全完善党建引领下的社区居民委员会、业主委员会、物业服务企业协调运行机制。加强党群服务中心便民服务信息网络建设,整合社区信息系统,实现数据共享,完善自助服务设施,加快部署政务通用自助服务一体机,让数据多跑路、群众少跑腿。
第二节 增加城乡社区服务供给
(一)强化社区为民服务功能
1.扩大社区养老扶残服务供给。强化党建引领,建强区、镇(街道)、村(社区)三级养老服务网络,鼓励和支持城乡社区结合实际建设1个以上养老服务设施。到2025年,各区辖内镇(街道)平均建有2个以上养老服务照料中心,全市总数不少于80个。有条件的村(居)举办爱心近邻敬老餐厅。支持各类养老服务机构积极参与家庭养老床位建设,在社区层面大力发展“嵌入式”养老服务机构,全面推广“家庭养老床位服务+养老服务机构+近邻服务站点”服务模式,打造“一刻钟养老服务圈”。鼓励有能力的老年人参与力所能及的志愿服务,鼓励社区依托居家社区养老服务机构开展智能技术、科学文化等老年教学活动。加强社区助老员队伍建设,落实老年人居家巡访、探访和关爱服务。加强对社区养老服务机构的监管。统筹规划推动社区重度残疾人照护照料服务机构网格化布局和规范化建设。在街道层面建设重度残疾人照护照料服务中心,在社区层面建设小型重度残疾人照护服务站。加强新老社区小区无障碍设施标准化建设或维护。完善残疾人“一户多残”补贴动态调整机制。推动精神障碍残疾人康复服务向社区延伸,全市各区100%开展精神障碍社区康复服务,60%以上居家患者接受社区康复服务。
2.发展托育和儿童福利事业。加强非营利性的婴幼儿照护服务设施与社区服务中心(站)及社区卫生、文化、体育等设施的功能衔接。支持通过公建民营、民办公助、以奖代补等方式,建设专业化、规模化、连锁化运营婴幼儿照护服务设施。加强婴幼儿照护服务人才培训。推进婴幼儿照护服务信息化建设。到2025年,全市各镇(街道)(3岁以下人口规模达到1000人以上)至少建成1所具有示范效应的婴幼儿照护服务机构,全市每千人拥有3岁以下托位数达到4.5个。保障孤儿和事实无人抚养儿童、农村留守和困境儿童合法权益,各村(居)民委员会依法切实负起对孤儿和事实无人抚养儿童的兜底责任。支持有条件的幼儿园拓展0-3岁托育服务。2022-2025年,全市公、民办幼儿园开设托班的园所数量在现有基础上至少按10%比例逐年递增。推进社会环境适儿化改造,建设儿童友好社区。建立“1+6+N”家庭教育协作模式,设立社区家长学校或家庭教育指导服务站点,每年至少组织2次家庭教育指导和2次家庭教育实践活动,为广大家庭提供多样便捷家庭教育指导服务。到2025年,城市社区建校(站)率达到90%,农村社区建校(站)率达到80%。
3.健全社区教育服务功能。不断扩大面向社区和农村的老年教育资源供给,加快老年开放(互联网)大学发展,推进新时代文明实践中心(所、站)老年大学教学点建设。完善服务全民终身学习的网络平台。探索“互联网+社区教育”学习服务模式,组织征集、开发一批开放共享的社区教育课程资源。开展“百姓学习之星”“终身教育学习品牌”征集活动。到2025年,培育一批社区教育特色品牌,制作20个适合老年人学习的智能技术应用视频,组织推介“智慧助老”专题优质工作案例10个、课程资源20门。学校联合社区开展“四点钟学校”活动,联合青少年宫等开展优秀民间传统技艺、非物质文化遗产传承项目学习等寒暑假托管班。全面贯彻落实全民科学素质行动规划纲要,推进社区青少年科学工作室建设,推动更多符合条件的科普场馆对公众免费开放。举办科技活动周、全国科普日、全民科学素质网络竞赛、全国科学实验展演、科普微展览等科普惠民活动,支持社区科普场地的建设,不定期举办面向不同年龄段的社区科普活动。加强科普宣传教育,倡导科学、文明、健康的生活方式。
4.强化社区健康服务功能。健全城乡社区卫生健康服务体系,在村(居)民委员会下设公共卫生委员会。推动政府购买服务向社区延伸。完善城市社区15分钟医疗卫生圈和体育健身圈,推动实现公共卫生、体育健身、便民药房等基础设施“村村有”,基本医疗、医保、医药等健康服务“村村通”。深化家庭医生签约服务,扩大签约服务覆盖面,提升重点人群签约率。推动社会心理服务和社区康复体系建设。创新以大医院专科医师、基层全科医师和健康管理师组合“三师共管”分级诊疗模式,提升基层服务能力,推动常见病、多发病、慢性病诊治下沉基层。健全全民健身公共服务体系,规划建设群众身边、贴近社区、方便可达的场地设施。加强体卫融合,完善“体卫融合示范社区”站点网络,支持基层卫生服务机构开设体卫融合门诊,为社区慢性疾病、老年人群等制定运动处方。
5.提升社区文化服务水平。因地制宜建设村史馆、农民文化公园、文化广场等主题功能空间,创新布局一批融图书阅读、互联网服务、艺术展览、文化沙龙等功能于一体的新型公共文化空间。创新实施文化惠民工程,持续开展“百姓大舞台”“送戏曲下乡”和非遗进社区等群众性文化活动。培育打造街头文化街区,提升街区文化品位。
6.完善重点群体就业支持体系。健全“131”帮扶机制(提供至少1次职业指导、3个适合岗位信息、1个培训项目)。完善引导鼓励高校毕业生到基层工作的政策措施,畅通高校毕业生成长发展通道。强化不断线就业服务,多渠道搭建职业指导、职业培训、就业见习、创业实践平台,对困难毕业生和长期失业青年实施就业帮扶。拓宽农村劳动力转移渠道,加强跨区域劳务协作,推动城乡劳动者在就业地平等享受就业服务。持续实施就业援助制度,对城乡就业困难人员建立台账动态管理,提供优先扶持和重点帮助。社区公益性岗位优先安置残疾人、零就业家庭成员等。对符合条件的城乡就业困难人员及时给予就业帮扶。
7.加强农村社区服务供给。不断增加行政村和较大自然村基本公共服务供给。200人以上的农村完小全部调整为隶属区教育局直接管理,提高农村义务教育服务效能。结合文化科技卫生“三下乡”集中服务等活动,开展形式多样、内容丰富的文化活动,指导用好村(社区)图书室等公共文化设施。
(二)扩大社区便民服务供给
1.推进一刻钟便民生活圈建设。深入开展全市“一刻钟便民生活圈”建设试点,按照“两年试点、三年推广”的要求,每年试点不少于10个,到2025年初步建成一批布局合理、业态齐全、功能完善、智慧便捷、规范有序、服务优质、商居和谐的城市便民生活圈。支持有条件的社区特别是“村改居”“城中村”社区建设或改造提升商业中心、邻里中心等综合服务设施,完善“一站式”便民服务功能。鼓励有条件的物业服务企业向养老、托育、家政、邮政快递、前置仓等领域延伸,推动“物业服务+生活服务”,提升消费便利化、品质化水平。
2.丰富居民生活服务业态。积极推动家政进社区行动,鼓励发展社区餐饮、美容美发等生活服务业态。支持社区服务企业发展,鼓励各类市场主体和社会组织在便民利民惠民的原则下参与生活性服务设施投资建设和招商运营,降低普惠性生活服务成本。鼓励发展企业用工、共享用工、多渠道灵活就业,规范发展新就业形态,培育发展物流配送、养老托育等生活性服务业。就近开发保洁、保绿、公共设施维护、妇幼保健、养老托幼助残、快递收发等社区便民服务岗位,促进消费和扩大就业。大力发展蔬菜、水果等优势特色种植业,优化畜禽养殖空间布局,稳定生猪生产,加快提升特色现代农业质量效益和综合竞争力,为满足居民消费提供生活物资保障。
3.做好社会救助工作。进一步建立和完善社会救助政策体系。统一规范特困人员、低保对象、低保边缘家庭、支出型贫困家庭四类困难群众的认定办法。落实保障标准动态调整机制,将基本生活保障标准与居民人均消费支出挂钩,低保标准占比由26%逐步提高到30%以上。强化急难社会救助功能,临时救助范围从“户籍人口”向“常住人口”拓展。推进政府购买社会救助服务,不断完善“资金+物质+服务”多元供给的救助模式。建立“一事一议”机制。加强低收入人口动态监测预警,完善社会救助家庭经济状况核查机制。强化政府部门协同,落实社会救助对象及其家庭成员的生活、住房、医疗、教育、就业等配套政策,实行社会救助事项“掌上办”“指尖办”“一窗受理、一网通办”以及社区“代理代办”。

4.改进社区物业服务管理。全面推进社区居民委员会下设环境和物业管理委员会,城市社区居民委员会要依法帮助开展业主委员会的组建、换届、改选和培训等工作,督促业主委员会和物业服务企业履行职责;临时代行业主委员会缺位小区的部分业主委员会职责。推动符合条件的社区“两委”成员通过法定程序兼任业主委员会成员,鼓励业主委员会成员、物业服务企业项目负责人通过法定程序参选社区居民委员会成员。依托市建设局及物业行业协会建立物业行业党组织。物业服务企业党组织接受物业服务项目所在社区党组织领导,同时接受物业行业党组织指导。探索“大物业管理模式”,鼓励有条件的片区引进专业化物业服务。制定统一的评定标准,赋予街(镇)、社区居委会星级评定、信用评价权限,每年核准发布一批星级物业企业和小区。
(三)强化社区安民服务供给
1.深化城乡社区警务战略。以智慧社区警务平台建设应用为牵引,以“枫桥式公安派出所”创建活动为载体,推进社区民警专职化,社区民警占派出所警力不低于40%,全面落实城区“一区一警两辅”和农村“一村一警务助理”。持续推进派出所所长进街道(镇)班子、社区民警进村(居)班子。健全完善由社区民警牵引,社区辅警、警务助理和治保人员等组成的“1+3+N”社区警务联勤机制,深化“公调对接”机制建设,完善驻派出所调解室运行模式。推进警务网格与社区网格融合运作。
2.加强特殊人群服务管理。加强刑满释放人员衔接安置、帮教帮扶。强化基层重点执法环节的衔接配合和执法监督,配齐配强社区矫正机构执法力量,构建科学高效的社区矫正执法体系。健全完善吸毒人员分级分类动态管控工作机制,完善戒毒医疗、心理矫治、康复训练、教育帮扶“四位一体”的戒毒工作体系。健全完善市-区-街(镇)三级防治体系和精神卫生医疗机构、社会康复机构及社会组织、家庭衔接的精神障碍社会康复服务体系,严防发生严重精神障碍患者肇事肇祸事件。依法保护农民工合法权益,扩大农民工参保范围,保障平等享受城镇基本公共服务。
3.提高“城中村”社区服务水平。加强“城中村”村容村貌整治和配套基础设施建设,完善“城中村”周边公共交通服务。到2025年,全市“城中村”停车难、生活不便、环境脏乱差等问题得到明显改善。对距离社区党群服务中心(社区综合服务站)1000米以上的“城中村”,可探索设立综合服务分站(办事点),配备1至2名社区工作者(或网格员、专业社会工作者)进驻开展服务。到2025年,全市每个“城中村”都有2个及以上有外来务工人员参加的公益性社区社会组织。
4.加强老年健康服务。加快推进家庭病床服务,不断完善服务流程。开展老年健康教育、健康体检与中医药保健服务,推动居家社区医养结合服务。推进居家社区养老服务机构与医疗机构开展合作共建,便利老年人就近就地就诊和获取老年健康服务。
5.提升基层卫生综合服务能力。加大镇卫生院、社区卫生服务中心标准化建设力度。推进“优质服务基层行”活动,健全临床科室设置和设备配备,加强常见病、多发病诊治服务。到2025年底,70%以上基层医疗卫生机构达到服务能力基本标准,10%以上服务能力较强的基层医疗卫生机构达到推荐标准。推进村卫生室服务能力提升达标建设,进一步完善村卫生室服务功能。科学规划设置社区医院,推进各区至少建成1家社区医院。
6.完善社区法律服务。以创建民主法治示范村(社区)等为抓手,设立各具特色的法治文化体验场馆、法治文化广场、法治文化街区,完善法治文化公共设施,每个行政村(社区)至少培养3名“法律明白人”。扎实推进公共法律服务实体平台建设,不断充实法律服务队伍,推动法治宣传、矛盾纠纷化解、法律援助、法律咨询等服务城乡社区全覆盖。每个村(社区)设立1个公共法律服务工作室、1处公共法律服务公示栏,公布“12348”法律服务热线电话,做好法律援助、法律咨询以及人民调解等服务指引。积极培育社区公共法律服务示范点。
7.推进城乡社区广播体系建设。按照国家应急广播标准规范要求,部署应用终端,建立市、区应急广播平台,配套完善镇、村适配平台,实现纵向与上级应急广播平台对接、横向与本级预警信息发布系统连通。对现有农村有线广播电视网络进行数字化、IP化和双向化升级改造,增强业务承载能力。
8.增强城乡社区应急管理能力。建立健全基层应急管理工作体系,推动和支持基层综合性应急救援队伍建设,建立“第一响应人”制度。培养发展基层灾害信息员,鼓励一人多职,加强综合业务培训,提升应急管理知识和技能。推动全国综合防灾减灾示范社区创建工作,每个社区(村)至少有1名自然灾害信息员和1个自然灾害避灾点,引导村(社区)防灾减灾基础设施建设有序发展,增强城乡社区综合服务设施应急功能。
9.加强社区矛盾纠纷调解和心理疏导服务。进一步完善大调解工作机制,落实“访调对接”“诉调对接”“警调对接”机制,完善调解、仲裁、行政裁决、行政复议、诉讼等有机衔接、相互协调、高效便捷的多元化纠纷解决机制。统筹整合社区党群服务中心等场所资源,在城市社区普遍建立“近邻评理室”。加强厦门市心理危机干预热线服务平台建设。市、区两级继续完善心理人才库,推进社会心理服务队伍和机构建设,镇(街道)100%建立精神卫生综合管理小组。推进社会心理服务和教育进学校、进社区、进单位,加强对社区工作者和居民心理疏导。
10.健全社会工作和志愿服务体系。落实《厦门经济特区志愿服务条例》,完善城乡社区志愿服务体系,进一步规范志愿服务站点形象,推动向农村社区延伸,以留守空巢老人、留守儿童、困难群体、残疾人为重点开展志愿服务关爱行动,培育打造一批具有专业特点和在地特色的品牌志愿服务项目,到2025年,注册志愿者占常住人口比例达18%以上。持续推进镇(街道)社会工作服务站规范化运作,以社会工作服务站为平台,实施社会工作服务项目,为各类困弱群体提供专业服务。鼓励、引导社区工作者考取社会工作者职业资格,健全社区、社会组织、社会工作、社区志愿者、社会公益慈善资源“五社联动”机制,推动社会工作融入社区近邻服务、乡村振兴战略。
11.强化妇女儿童权益保护。深化“建设法治厦门巾帼行动”,持续打造“巾帼暖人心·普法维权在身边”品牌活动,大力宣传妇女权益保障法、反家庭暴力法等法律法规。健全完善厦门市婚姻家庭纠纷预防化解“0592”维权工作机制,积极为广大妇女群众提供法律咨询、纠纷调解和心理疏导服务。实施培养妇联“法律明白人”计划,提升基层妇联干部化解矛盾纠纷、开展普法宣传的能力。推进实施“福蕾行动计划”,推广“春蕾安全员”机制,健全完善市、区、镇(街)、村(居)四级关爱服务网络,强化未成年人和妇女人身安全保护。开展基层未成年人关爱行动,到2025年力争每个镇(街)建有1个未成年人保护工作站。


第三节 完善城乡社区服务设施
(一)统筹规划布局。加快推进市、区、镇(街道)三级国土空间规划编制,建立“市级-区级-街道级-社区级”四级的城乡公共服务设施体系,市域构建1小时都市生活圈,各区构建30分钟城镇生活圈,各镇(街道)按照15分钟生活圈标准配置公共服务设施。2035年实现教育、医疗、养老、文化、体育等基本公共服务均等化,社会保障体系更加完备,人民群众的获得感、幸福感不断增强。
(二)整合优化土地和设施资源。新建小区公共服务设施配套用地中,对非营利性的幼儿园、中小学、环卫设施、社会福利设施等,符合划拨用地目录的可按划拨方式供地;对生鲜超市、便利店、社区物流配送终端、邮政设施、社区书店等,按出让方式供地。鼓励采取长期租赁、先租后让、租让结合、弹性年期方式供应社区服务设施用地。鼓励通过换购、划拨、租借等方式,整合利用闲置宾馆、商场等商业房产和政府培训中心、福利设施、办公用房等资产增设服务设施。有条件的地方可以通过租赁住宅楼底层、商业用房等其他符合条件的房屋开展社区服务。
(三)规范城市社区综合服务设施建设。全面落实全市国土空间规划管理技术规定的镇(街)、社区公共服务设施配置标准和建设用地要求。大力推进社区无障碍设施规范化建设和改造。精简整合办公空间,推行开放式办公,增加居民活动空间。推进绿色社区创建,力争全市60%社区达到绿色社区创建标准,推动社区人居环境进一步改善。
(四)提升村级综合服务设施水平。完善村级综合服务设施网络,确保2025年农村社区综合服务设施覆盖率达100%。参照省级农村公共基础设施管护目录,在明确村级综合服务设施所有权、经营权、管理权的基础上,编制管护责任清单,明确管护对象,落实管护主体,实行滚动式管理模式。农村要合理规划群众举办红白喜事等活动的公共场所,统筹考虑布局公益性安葬服务设施,加强公益性安葬服务设施修缮管理。
(五)完善社区治安防控设施。探索建立“7×24小时”社区警务室,纳入公共设施建设范畴,提倡与居(村)合署办公,城市社区警务室全覆盖、农村社区警务室有效覆盖率不低于80%。结合“雪亮工程”“平安家园·智能天网”建设,不断扩大视频监控、智能感知设备覆盖范围,打造更多“零发案小区”“零发案村居”“零发案单位”。大力加强智能安防小区建设,全力推进社区(村)公共安全视频监控、车辆卡口、人像卡口等前端感知设备建设联网,2025年底力争实现智能安防小区建设全覆盖。

第四节 创新服务机制
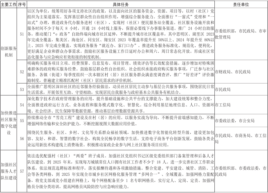
(一)完善服务统筹和即时响应机制。以区为单位,统筹用好各项支持社区的政策,以及面向社区的服务资金、资源、项目等,以村(社区)党组织为主渠道落实。发挥基层群众性自治组织作用,增强综合服务能力。全面推行“一窗式”受理和“一站式”办理,推进政务代办服务进村(社区),实现村(社区)便民服务站全覆盖。社区服务设施开放和服务时间不少于每天8小时,开通24小时线上服务,保留必要线下办事服务渠道。推广24小时自助服务,推动厦门“e政务”自助终端向城市社区延伸,不断提升城市社区覆盖率,其中思明区、湖里区2023年完成全覆盖,集美区、海沧区、同安区、翔安区2023年覆盖率提升至50%以上、2024年提升至80%以上、2025年完成全覆盖,实现政务服务“就近办、家门口办”。推进政务服务标准化、规范化、便利化,更好满足企业和群众办事需求。鼓励社区服务设施工作日延时办公和周六、周日常态化开放。形成社区常态化服务与应急响应有效衔接的制度机制。
(二)完善政府购买服务及其评价机制。明确购买服务项目立项、经费预算、信息发布、项目管理、绩效评估等长效配套措施。逐步增加对特殊困难群体的政府购买服务经费。鼓励基层群众性自治组织、社会组织承接政府购买服务事项,广泛参与社区服务。各镇(街道)每季度组织一次本辖区村(居)社区服务群众满意度调查评,推广“好差评”评价激励制度,普遍建立精准匹配村(社区)居民需求的评价机制。
(三)完善以社区近邻服务为主体的自我服务机制。全面推广思明区深田社区近邻服务经验做法,动员社区居民主动参与基层公共服务事项,围绕居民日常生活需求,开展邻里互助、守望相助,实现居民自我服务与政府基本公共服务有机结合。

第五节 加快推进社区服务数字化建设
(一)提高数字化政务服务效能。深化数字技术在政府管理服务的应用,提升基础设施和公共平台的支撑能力,加大建设统筹和整合力度,全面推进政府运行方式、业务流程和服务模式数字化、智慧化。综合利用基层地理信息、人口、资源环境、社会经济、民生保障等数据资源,推动基层治理数据资源共享。
(二)发挥信息技术在构建平安社区中的重要作用。持续推动全市“雪亮工程”建设及在村(居)的应用。以服务实战为导向,不断提升前端感知能力,不断增强网络传输和安全防护能力,不断挖掘视图大数据应用价值。
(三)构筑美好数字服务社区新场景。围绕民生服务、社区、乡村、文化等关系群众福祉领域,加快推进数字化智能化转型升级,建设更加包容、友好、和谐、智慧的数字社会,构筑全民畅享的数字生活。支持电子商务平台创新发展,鼓励各类企业运用新技术构建线上消费场景。积极推动家政企业参与网上社区服务项目应用。

第六节 加强社区服务人才队伍建设
(一)加强社区工作者队伍建设。依法选优配强村(社区)“两委”班子成员。加强社区党组织书记区级党委组织部门备案管理和后备人才队伍建设。到2025年末,实现每万名城镇常住人口拥有社区工作者不少于18人。进一步完善社区工作职业体系,依法规范选聘标准和程序,落实报酬待遇和各项激励措施。整合党建、平安建设、城管、消防、工会等各类网格,到2025年实现全市城乡社区网格化服务管理“多网合一”、全域覆盖。加强网格力量配备,将党支部或党小组建在网格上,每个网格配备至少1名专职网格员,实行定人、定岗、定责。加强网格员分级分类培训,提高网格员风险防控与应急响应能力。
(二)加强社区服务专业人才队伍建设。推动城乡社区广泛建立“妇女之家(微家)”,到2025年实现一半以上城乡社区至少建立1个“妇女之家(微家)”。推动(村)社区卫生服务机构工作人员加入(村)社区公共卫生委员会。采取政府购买服务、定向培养、志愿招募、签约聘用、组织动员等方式,培育社区服务急需的专业技术人才、社会工作人才等。
(三)加强社区服务志愿队伍建设。依托新时代文明实践站,鼓励和动员社区居民参与常态化社区志愿服务。组建社区养老、未成年人保护、环境整治、慈善救助、平安建设等社区服务急需的志愿服务队伍,实现供需有效对接,开展各类专项志愿服务活动。
(四)加强社区服务教育培训。加强社区服务人才培训管理,建立健全社区工作者能力指标体系,健全完善分级培训制度,用好现有培训基地和在线培训平台。鼓励高校、职业院校开展社区服务相关人才培养和社区工作者能力提升培训,强化社区服务人才供给。以家庭农场和农民合作社为重点,加强高素质农民和农村实用人才培育。落实“四免一补”政策,组织选送农民参加大专学历教育。加强对社区工作者民族、宗教政策法规培训,不断促进民族团结,铸牢中华民族共同体意识。

第七节 强化厦台社区服务交流
(一)推动厦台基层社区互动。深化厦台基层社区互动交流,继续承办海峡两岸社区治理论坛。引导台胞积极参与乡建乡创厦台合作项目,探索厦台基层融合发展新途径。
(二)探索厦台社会工作融合发展。鼓励台湾同胞加入我市经济、科技、文化、艺术类专业性社团组织。在厦台湾科技人员可担任社团理事及以上职务。推动采认台湾社会工作者职业证书,开发面向台湾社工的专门岗位,打造一批两岸共创社会工作服务品牌,引导台湾社工来厦就业创业。
(三)加强厦台养老领域交流合作。深化厦台养老服务领域交流合作,鼓励两岸养老服务机构合作开展人员培训、实习见习和举办研讨会、交流会,支持引进台湾知名养老服务集团、连锁机构在厦开展养老服务和加入养老服务行业组织,鼓励学习借鉴台湾养老服务领域先进培训模式与管理机制,搭建厦台养老服务业交流平台。
第四章 保障措施
第一节 强化组织领导
各区政府要强化主体责任,将本规划主要任务指标作为民生项目,列入议事日程,定期研究、谋划和推动。各区要做好资金统筹、推进实施等工作,镇(街道)要做好具体落实工作,建立健全民政、发展改革部门牵头的规划实施推进机制,制定规划实施年度任务清单和工作台账,跟踪和督促各项任务落实。发挥城乡社区治理议事协调机构作用,强化部门统筹协调,加大对跨部门重大事项的协调力度,推动协调协商机制化常态化。
第二节 完善政策支持
建立健全由政府财政投入、集体经济组织支持、社会力量扶持、居民自筹等多元投入机制。完善落实社区服务设施建设在税费减免、用地、用房等方面的政策,机关、事业单位、国有企业的闲置物业,优先用于发展便民服务、社区养老、托幼、助残等服务。
第三节 法治支撑
健全并严格执行社区公共服务目录及准入制度,全面规范村级组织工作事务、机制牌子和证明事项,推动为社区减负增能。推进城乡社区服务标准化建设,建立社区基本公共服务标准体系,开展社区服务质量认证工作。落实农村社区党群服务中心(站)建设标准,强化农村社区综合服务功能。探索建立养老、托育、家政、物业等重点领域社区服务信用管理体系,鼓励发展成熟的行业制定行业社区服务标准。加快推进智慧社区标准化建设。提高城乡社区服务档案管理信息化水平。
第四节 考核评估
本规划实施情况纳入市、区人民政府目标责任考核内容,市、区民政部门要定期组织开展评估,加强跟踪指导和分析研判。以区为单位,深入组织开展智慧社区、社区服务体系建设等试点示范活动,带动城乡社区服务体系建设全面发展和整体提升。
附件:厦门市“十四五”城乡社区服务体系建设规划工作任务清单













扫一扫手机阅读

闽公网安备 35020302032660号



