
厦门市人民政府关于印发市场主体培育工程实施方案(2023-2026年)的通知
厦府规〔2023〕4号
各区人民政府,市直各委、办、局,各开发区管委会,各有关单位:
《厦门市市场主体培育工程实施方案(2023-2026年)》已经第33次市政府常务会议研究通过,现印发给你们,请认真贯彻执行。
厦门市人民政府
2023年2月25日
厦门市市场主体培育工程实施方案(2023-2026年)
为深入贯彻党中央、国务院决策部署,全面落实省委、省政府工作要求,更大力度激发市场主体活力和发展内生动力,现就实施本市市场主体培育工程,制定如下方案。
一、指导思想
以习近平新时代中国特色社会主义思想为指导,全面贯彻落实党的二十大精神,按照“育精、育新、培优、培强”的原则,建立市场主体全生命周期服务链条,营造市场化、法治化、国际化一流营商环境,充分激发市场主体活力,夯实实体经济根基,为厦门市率先实现社会主义现代化提供有力支撑。
二、主要目标
市场主体总量大提升。年均新设立市场主体14万家,其中新设企业6万家,到2026年,全市市场主体总量突破110万家,万人拥有市场主体数达到1700家。
市场主体质量大提升。到2026年,规模以上工业企业超过4000家,百亿以上工业企业达到18家,国家专精特新“小巨人”企业超过300家,“瞪羚”企业超过200家,国家制造业单项冠军企业(产品)达到20家,国家高新技术企业突破5000家,百亿级供应链重点企业达到80家,千亿级供应链骨干企业达到6家,供应链核心企业集团达到3家,“领航型”制造业头部企业突破1家,境内外上市公司超过135家,“独角兽”企业达到5家。
市场主体创新活力大提升。到2026年,全社会研究与试验发展经费支出占GDP比重突破3.6%,规上工业企业中有研发活动企业占比达到43%,规上工业企业研发经费支出占主营业务收入比重达到2.3%,全市技术合同成交额占GDP比重突破2.2%,每万人口高价值发明专利拥有量突破23件。
三、重点任务
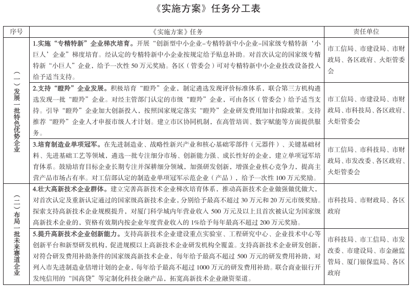
(一)发展一批特色优势企业
1.实施“专精特新”企业梯次培育。开展“创新型中小企业-专精特新中小企业-国家级专精特新‘小巨人’企业”梯度培育。经认定的专精特新中小企业按规定给予贴息补助。对首次认定的国家级专精特新“小巨人”企业,给予一次性50万元奖励。各区(管委会)可对专精特新中小企业技改设备投入给予适当支持。
2.支持“瞪羚”企业发展。 积极培育“瞪羚”企业,制定遴选发现评价标准体系,联合第三方机构遴选发现一批“瞪羚”企业。对经主管部门认定的市级“瞪羚”企业,可由各区(管委会)给予适当支持。引导“瞪羚”企业加大创新投入,按照国家规定落实“瞪羚”企业研发费用加计扣除政策。支持推荐“瞪羚”企业人才申报市级人才计划。建立市区协同机制,在高管培训、数字赋能等方面提供服务。
3.培育制造业单项冠军。在先进制造业、战略性新兴产业和核心基础零部件(元器件)、关键基础材料、先进基础工艺等领域,遴选一批专注细分市场、创新能力强、成长性好的企业,建立单项冠军培育体系。鼓励培育目标企业长期专注并深耕细分领域,加强研发创新,增强企业核心竞争力,提高主营产品市场占有率。对工信部认定的制造业单项冠军示范企业(产品),给予一次性100万元奖励。
(二)布局一批未来赛道企业
4.壮大高新技术企业群体。建立完善高新技术企业梯次培育体系,推动高新技术企业做强做优做大,对首次认定及重新认定通过的国家级高新技术企业,分别给予最高不超过30万元和20万元市级奖励。探索支持高新技术企业规模提升,对厦门科学城内年营业收入500万元及以上且首次被认定为国家级高新技术企业的,资格有效期内按企业年度营业收入的1%给予每年最高不超过200万元奖励。
5.提升高新技术企业创新能力。支持高新技术企业建设重点实验室、工程研究中心、企业技术中心等创新平台和新型研发机构,促进规模以上高新技术企业研发机构全覆盖。支持高新技术企业研发创新,对符合研发费用补助条件的国家级高新技术企业,每年给予最高不超过500万元的研发费用补助,对列入市先进制造业倍增计划的企业,每年给予最高不超过1000万元的研发费用补助。联合商业银行开发纯信用的“国高贷”等定制化科技金融产品,拓宽高新技术企业融资渠道。
6.大力扶持未来产业企业发展。重点支持第三代半导体等6个未来产业领域企业发展,组织实施重大科技项目,解决关键核心技术难题。支持国家技术创新中心或分中心、省创新实验室等高能级创新平台建设,引进培育一批服务产业的新型研发机构,建设一批急需紧缺的公共技术服务平台,布局一批未来产业孵化器、产业园。对引进科技含量高、投资体量大、带动作用强的龙头企业及关键配套企业,在财政、土地、金融、人才、应用场景等方面给予政策支持。
(三)培育一批集群链主企业
7.加快先进制造业企业转型升级。实施先进制造业倍增计划,在技术研发、增资扩产、上市融资、用地用能等方面给予重点扶持。对年度产值和营收符合条件的倍增计划企业,按增速排名给予管理团队阶梯式奖励。对符合条件的制造业创新中心给予适当补助,对国家技术创新示范企业给予一次性500万元奖励。各区(管委会)对纳入规上工业企业后连续2年实现产值增长10%以上且第3年继续增长的,可按规定给予相应支持。支持规上企业通过引入战略投资、优化股权和债券结构等方式进行股份制改造。
8.实施供应链企业倍增计划。建立供应链企业“白名单”,培育壮大供应链重点企业,完善便利化服务。鼓励企业开展供应链创新与应用,增强行业带动力和核心竞争力。吸引优质供应链企业来厦投资,支持本市以外的国家供应链示范企业来厦设立新企业。发展先进供应链管理技术,培育供应链龙头企业。强化市区联动精准服务,扶持成长型供应链企业。发挥行业协会作用,加快培育软件信息、金融风控、人才培养等第三方供应链专业服务机构。
9.做强供应链核心企业。支持供应链核心企业以厦门为总部“走出去”,带动供应链上下游企业共同拓展国际国内市场。支持核心企业设立供应链投资基金,对参投本市供应链企业、项目的,给予一定激励。支持核心企业与金融机构或金融科技平台合作,开发个性化、特色化供应链金融产品和服务。支持核心企业加快供应链数字化转型,打造大宗商品供应链服务平台。
10.推动文旅企业发展壮大。实施文旅经济高质量发展行动计划,进一步做大做强做优文旅经济。支持通过整合资源、技术创新、品牌输出、跨界经营、兼并重组等方式,建立现代企业制度,实行股份制改造,培育壮大一批主业突出、带动性强的文旅龙头企业。对主营业务为旅游、营业收入达一定规模的企业,按规定给予奖励。对境内外企业在厦新投资的文化旅游景区,落地开工且符合一定条件的,按规定给予奖励。
(四)壮大一批龙头骨干企业
11.加快发展总部企业。积极吸引高能级企业来厦设立总部,符合条件的按本市总部经济相关政策给予扶持。支持在厦企业增资扩产提升能级,符合条件的可予以适当奖励。首次获评世界企业500强(《财富》)、中国企业500强(中国企业家协会)及中国制造业(服务业)企业500强(中国企业家协会)、民营企业500强(全国工商联)的企业,分档次给予一次性奖励。
12.壮大上市企业规模。加强上市后备力量培育,对省市重点上市后备企业股改、挂牌新三板、辅导备案、获证监会或交易所受理、上市募资再投资本市给予一次性奖励。支持上市企业并购重组,运用资本市场再融资功能,引导再融资投向实体经济,对其募资新增本地重大优质项目予以重点支持。支持国企上市公司依托资本市场开展混合所有制改革,优化国资国企战略布局。鼓励上市公司国际化发展,在对外投资合作、境外并购、风险防范等方面提供政策支持和服务。
13.培育引进“独角兽”企业。制定“独角兽”企业遴选发现指标体系。大力引进培育高成长性创新型企业。围绕“4+4+6”现代化产业体系,培育“独角兽”企业,对符合条件的潜在独角兽、准独角兽和独角兽企业,加大增资扩产和技术改造支持,享受技术创新基金扶持。按照上一年度投入研发费用的50%给予最高不超过5000万元的信用贷款支持,企业融资利息费用为2%/年。
(五)促进个体工商户发展
14.扶持创新创业。依法将促进个体工商户发展纳入本级国民经济和社会发展规划,制定相关具体措施并组织实施。鼓励双创示范基地、众创空间等创业载体,为个体工商户提供工作空间、共享资源。支持提升就业创业能力,根据需求开展订单式、定向式职业技能培训,并按规定给予培训补贴。开展融资破难行动,加大个体工商户创业担保贷款支持。推行个体工商户开办“一网通办、掌上可办、智能易办”。
15.支持转企升级。对设立1年以上、已登记为一般纳税人或规模较大的个体工商户重点支持转型。登记机关提供“一窗通办”登记服务,转企后出具证明。转型企业原则上可保留原有荣誉称号。住所(经营场所)不变的,原有效期内的证件可继续使用。对转型企业,落实国家有关税收优惠和创业、社保补贴等政策。鼓励各区出台支持转企的奖励和补贴政策。
四、保障体系
16.加强产业链、供应链、创新链协同。支持高新技术企业带动中小企业产学研用协同发展。对创新联合体申报科技项目给予最高不超过2000万元资金支持。支持大中小企业协作配套和就地采购,培育产业链“链主”企业。加强产业链供应链生态体系建设,形成协同联动、竞合共生的生态发展格局。支持发展“虚拟工厂”供应链模式。支持供应链企业拓展供应链管理边界。支持制造业企业整合供应链核心资源业务,设立采购销售平台公司。
17.加强一流营商环境建设。争创国家营商环境创新试点,持续开展成效评估、十佳创新举措评选、营商环境体验等专项活动。深化“跨省通办”“省内通办”“一件事一次办”等改革。优化提升市电子证照库,建立可信电子文件库。推行包容审慎监管“四张清单”制度,动态完善清单内容。推进“国家知识产权强市建设示范城市”建设,支持培育高价值专利组合和知识产权示范优势企业。
18.加强财政金融保障。依托两岸区域性金融中心片区等载体,引进培育各类金融机构、地方金融组织。引导金融机构支持市场主体融资,加大信贷投放,提升服务质效。推动实施普惠型小微企业信贷计划,加快小微企业首贷户培育拓展。发挥应急还贷资金、增信基金等市级惠企政策作用。鼓励保险机构针对各类市场主体特点开展保险产品和服务创新。丰富“信易贷”厦门站应用场景,畅通银企线上对接渠道。
19.加强空间载体保障。根据市场主体培育发展需要,增加规划用地供给。保障先进制造业倍增计划企业新投资和增资扩产项目或企业IPO后募投项目用地需求。在符合国土空间规划的前提下,探索混合产业用地供给,鼓励多种土地用途混合利用和灵活调整。支持工业控制线内的既有工业用地增资扩产,经批准增加容积率的,依法不再增收土地出让金。支持产业园区中工业项目按规定配建宿舍型保障性租赁住房。
20.加强人才保障。改革“双百计划”评审机制,优化完善“群鹭兴厦”人才政策体系,加快引进一批高层次企业创新创业人才。在软件信息、生物医药等领域培育一批高质量人才发展基地,赋予基地企业更大的人才认定自主权,促进市场主体精准引入高精尖缺人才。对符合条件的各类人才,按规定给予住房、子女教育等一揽子保障。
21.加强数字化保障。加大产业数字化转型政策扶持力度,对获认定的国家级标杆示范工厂、项目,给予最高不超过100万元奖励。对制造业企业上云上平台费用予以补贴,推进国家智能制造能力成熟度评估,对企业数字化转型咨询诊断费用给予补助。支持全国供应链创新与应用示范企业与行业领先数字信息技术服务企业合作,打造供应链数字服务平台。定期推出一批应用场景清单,为本地创新能力强、商业模式新的企业提供新技术新产品试验场,招引一批国内外领先的智慧城市领域企业,带动本地软件等相关产业发展。
五、组织实施
(一)加强组织领导。各责任单位依职责分工推进市场主体培育工程。各区、各管委会根据本方案进一步细化落实,协同推进本方案涉及的重大规划、重大项目等,形成推动市场主体发展壮大的工作合力。
(二)定期跟踪评估。加强对市场主体培育工程实施情况的跟踪评估,重点评估政策执行效果和资金使用效益等落实情况,并对各项政策措施落实情况定期通报,确保政策执行到位和资金使用高效。
(三)做好政策宣传。大力开展政策宣讲,及时发布政策解读,总结推广典型经验和先进做法,为市场主体培育工作营造良好的舆论氛围和社会环境。
本方案所称“独角兽”企业,是指成立10年以内、估值超过10亿美元、获得过私募投资且尚未上市的企业;“瞪羚”企业,是指企业成立时间不超过10个完整年度(含),且满足以下基本条件之一:1.上一年度营业收入大于2000万元(含)且小于5亿元的企业,近两年营业收入复合增长率达到15%(均保持正增长),且近两年研发费用总额占年度营业收入总额的比例均不低于6%(含);2.上一年度营收大于5亿元(含)的企业,近两年营业收入均保持正增长,且近两年研发费用总额占当年度营业收入总额的比例均不低于5%(含)。
本市之前出台的政策与本方案不一致的,以本方案为准。本方案中涉及经费保障事项的,由市、区按相关规定共同承担。
本方案自发布之日起施行,有效期至2026年12月31日。本方案中对执行期限有特别规定的,从其规定。




扫一扫手机阅读

闽公网安备 35020302032660号



